当前位置: 首页 > 员工工作 > 学工动态

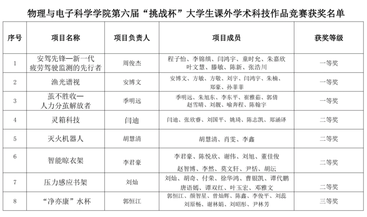
​beats365第六届“挑战杯”决赛圆满结束

发布时间:2024-11-11 来源:beats365 作者: 浏览数:

(图文/公司创新创业俱乐部)

11月3日,​beats365第六届“挑战杯”决赛在六栋学术报告厅举办公司行政负责人魏勇教授、创新创业导师徐白博士、王文进博士担任评委。

比赛采用现场路演与答辩的形式,十组参赛项目宣讲人从项目背景、设计方案、项目创新点和团队所取得的成果等对作品进行详细阐述。答辩人针对评委提问进行答辩,评委老师进行点评并给出了建议。

魏勇鼓励同学们要培养创新创业的意识,积极参加创新创业活动,踏实认真地推进项目,肯定了同学们在创新创业赛事中的积极态度,期待同学们在比赛中取得优异成绩。



责编/刘蕊  初审/李哲君  复审/石红芳  终审/周畅